Instalación y configuración inicial de los servidores
Warning: This information may be outdated. Please note the date of the post.
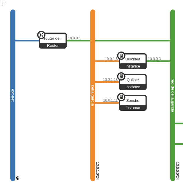
En esta tarea se va a crear el escenario de trabajo que se va a usar durante todo el curso, que va a constar inicialmente de 3 instancias con nombres relacionados con el libro “Don Quijote de la Mancha”.
Pasos a realizar:
1. Creación de la red interna:
- Nombre red interna de
- 10.0.1.0/24
2. Creación de las instancias
Dulcinea:
- Debian Buster sobre volumen de 10GB con sabor m1.mini
- Accesible directamente a través de la red externa y con una IP flotante
- Conectada a la red interna, de la que será la puerta de enlace
Sancho:
- Ubuntu 20.04 sobre volumen de 10GB con sabor m1.mini
- Conectada a la red interna
- Accesible indirectamente a través de dulcinea
Quijote:
- CentOS 7 sobre volumen de 10GB con sabor m1.mini
- Conectada a la red interna
- Accesible indirectamente a través de dulcinea
Escenario gráfico:

3. Configuración de NAT en Dulcinea
3.0. Deshabilitar la seguidad de puertos
Guía para: Instalar Openstackclient y deshabilitar la seguridad de puertos
3.1. Activar el bit de fordward
Para que nuestra máquina actúe como router tenemos que activar el bit de fordward. Podemos hacerlo temporal o permanente. En este caso lo haremos permanente. Para ello editamos el fichero /etc/sysctl.conf , buscamos la línea ‘net.ipv4.ip_fordward=1’ y la descomentamos.
nano /etc/sysctl.conf
# Uncomment the next line to enable packet forwarding for IPv4
net.ipv4.ip_forward=1
3.2. Configurar las interfaces de red
En segundo lugar vamos a configurar el fichero /etc/network/interfaces agregando dos reglas de ‘iptable’ para que nuestros clientes puedan acceder desde una interfaz a otra obteniendo acceso a internet. Añadiremos las siguientes líneas:
nano /etc/network/interfaces
Reglas de iptable
Las añadimos de forma permanente en el fichero interfaces, de forma que:
-A POSTROUTING (Añade una regla a la cadena POSTROUTING)
-s ‘dirección’ : Se aplica a los paquetes que vengan de origen de la dirección especificada. En nuestro caso hemos añadido las direccion ip de nuestro cliente
-o eth0: Se aplica a los paquetes que salgan por eth0 (la que sale al exterior)
-j MASQUERADE: Cambia la dirección de origen (eth1) por la dirección de salida (eth0)
# This file describes the network interfaces available on your system
# and how to activate them. For more information, see interfaces(5).
# The loopback network interface
auto lo
iface lo inet loopback
# The normal eth0 (red externa)
auto eth0
iface eth0 inet dhcp
# post-up ip route del default dev $IFACE || true
# Reglas de iptable
up iptables -t nat -A POSTROUTING -s 10.0.1.0/24 -o eth0 -j MASQUERADE
down iptables -t nat -D POSTROUTING -s 10.0.1.0/24 -o eth0 -j MASQUERADE
# Additional interfaces, just in case we're using
# multiple networks
#Red interna
auto eth1
iface eth1 inet static
address 10.0.1.6
netmask 255.255.255.0
# Set this one last, so that cloud-init or user can
# override defaults.
source /etc/network/interfaces.d/*
Comprobamos que las reglas de iptable estan funcionando
sudo iptables -t nat -L -nv
debian@dulcinea:~$ sudo iptables -t nat -L -nv
Chain PREROUTING (policy ACCEPT 0 packets, 0 bytes)
pkts bytes target prot opt in out source destination
Chain INPUT (policy ACCEPT 0 packets, 0 bytes)
pkts bytes target prot opt in out source destination
Chain POSTROUTING (policy ACCEPT 0 packets, 0 bytes)
pkts bytes target prot opt in out source destination
7 588 MASQUERADE all -- * eth0 10.0.1.0/24 0.0.0.0/0
Chain OUTPUT (policy ACCEPT 0 packets, 0 bytes)
pkts bytes target prot opt in out source destination
4. Definición de contraseña en todas las instancias
- Accedemos a Sancho y a Quijote por ssh desde Ducinea.
- Le cambiamos la contraseña a todas las instancias.
passwd root
passwd nombre_de_usuario ({debian},{ubuntu},{sancho})
5. Modificación de las instancias sancho y quijote para que usen direccionamiento estático y dulcinea como puerta de enlace
Configuración Sancho (Ubuntu)
Editamos el fichero de configuración de interfaces
nano -c /etc/netplan/50-cloud-init.yaml
# This file is generated from information provided by the datasource. Changes
# to it will not persist across an instance reboot. To disable cloud-init's
# network configuration capabilities, write a file
# /etc/cloud/cloud.cfg.d/99-disable-network-config.cfg with the following:
# network: {config: disabled}
network:
version: 2
ethernets:
ens3:
addresses: [10.0.1.11/24]
gateway4: 10.0.1.6
# dhcp4: false
# match:
# macaddress: fa:16:3e:cd:4d:70
# mtu: 8950
# set-name: ens3
Aplicamos los cambios
netplan apply
Comprobamos que la* puerta de enlace* apunte a Dulcinea
root@sancho:/home/ubuntu# ip r
default via 10.0.1.6 dev ens3
10.0.1.0/24 dev ens3 proto kernel scope link src 10.0.1.11
169.254.169.254 via 10.0.1.2 dev ens3
Comprobamos que tenemos acceso al exterior
root@sancho:/home/ubuntu# ping 172.22.0.1
PING 172.22.0.1 (172.22.0.1) 56(84) bytes of data.
64 bytes from 172.22.0.1: icmp_seq=1 ttl=62 time=1.47 ms
64 bytes from 172.22.0.1: icmp_seq=2 ttl=62 time=1.87 ms
^C
--- 172.22.0.1 ping statistics ---
2 packets transmitted, 2 received, 0% packet loss, time 1002ms
rtt min/avg/max/mdev = 1.467/1.670/1.874/0.203 ms
Configuración Quijote (CentOS)
Buscamos el fichero de configuración de interfaces
[centos@quijote ~]$ ls -l /etc/sysconfig/network-scripts/ifcfg-*
-rw-r--r--. 1 root root 168 Nov 18 16:58 /etc/sysconfig/network-scripts/ifcfg-eth0
-rw-r--r--. 1 root root 254 Aug 19 2019 /etc/sysconfig/network-scripts/ifcfg-lo
Editamos el fichero:
vi /etc/sysconfig/network-scripts/ifcfg-eth0
# Created by cloud-init on instance boot automatically, do not edit.
#
BOOTPROTO="static"
IPADDR="10.0.1.13"
GATEWAY="10.0.1.6"
NETMASK="255.255.255.0"
DEVICE=eth0
HWADDR=fa:16:3e:f7:be:35
ONBOOT=yes
STARTMODE=auto
TYPE=Ethernet
USERCTL=no
Desactivamos el cloud-init
Para ello creamos un fichero en /etc/cloud
nano /etc/cloud/cloud-init.disabled
Le añadimos lo siguiente
cloud-init=disabled
Reiniamos el servicio
Reiniciamos la máquina
systemctl restart network.service
Comprobamos la puerta de enlace:
[root@quijote centos]# ip r
default via 10.0.1.6 dev eth0
10.0.0.0/8 dev eth0 proto kernel scope link src 10.0.1.13
Comprobamos el acceso al exterior:
[root@quijote centos]# ping 172.22.0.1
PING 172.22.0.1 (172.22.0.1) 56(84) bytes of data.
64 bytes from 172.22.0.1: icmp_seq=1 ttl=62 time=1.36 ms
64 bytes from 172.22.0.1: icmp_seq=2 ttl=62 time=1.50 ms
^C
--- 172.22.0.1 ping statistics ---
2 packets transmitted, 2 received, 0% packet loss, time 1001ms
rtt min/avg/max/mdev = 1.364/1.432/1.500/0.068 ms
6. Modificación de la subred de la red interna, deshabilitando el servidor DHCP
Vamos a la pataforma del cloud, en Networks » (Seleccionamos la interfaz interna) celia.garcia » Subnets » Edit Subnet » Next » (Deshabilitamos el DCHP) Enable DCHP

Una vez deshabilitado vamos a Sancho:
ip a del 10.0.1.11/24 dev ens3
Intentamos hacer una petición al DCHP
dhclient ens3
No obtenemos respuesta por lo que está correctamente deshabilitado.
Ahora vamos a reiniciar el servicio de red
netplan apply
Comprobamos que tenemos de nuevo nuestra configuración estática:
root@sancho:/home/ubuntu# ip a
1: lo: <LOOPBACK,UP,LOWER_UP> mtu 65536 qdisc noqueue state UNKNOWN group default qlen 1000
link/loopback 00:00:00:00:00:00 brd 00:00:00:00:00:00
inet 127.0.0.1/8 scope host lo
valid_lft forever preferred_lft forever
inet6 ::1/128 scope host
valid_lft forever preferred_lft forever
3: ens3: <BROADCAST,MULTICAST,UP,LOWER_UP> mtu 8950 qdisc fq_codel state UP group default qlen 1000
link/ether fa:16:3e:f2:65:68 brd ff:ff:ff:ff:ff:ff
inet 10.0.1.11/24 brd 10.0.1.255 scope global ens3
valid_lft forever preferred_lft forever
inet6 fe80::f816:3eff:fef2:6568/64 scope link
valid_lft forever preferred_lft forever
root@sancho:/home/ubuntu# ip r
default via 10.0.1.6 dev ens3 proto static
10.0.1.0/24 dev ens3 proto kernel scope link src 10.0.1.11
Hacemos el mismo procedimiento con Quijote
Comprobamos que no tenemos respuesta por DHCP ya que lo hemos deshabilitado
Comprobamos que al reiniciar nuestro servicio de red configurado estaticamente tenemos acceso al exterior
[root@quijote centos]# ping 172.22.0.1
PING 172.22.0.1 (172.22.0.1) 56(84) bytes of data.
64 bytes from 172.22.0.1: icmp_seq=1 ttl=62 time=1.44 ms
64 bytes from 172.22.0.1: icmp_seq=2 ttl=62 time=1.99 ms
^C
--- 172.22.0.1 ping statistics ---
2 packets transmitted, 2 received, 0% packet loss, time 1001ms
rtt min/avg/max/mdev = 1.440/1.718/1.996/0.278 ms
7. Utilización de ssh-agent para acceder a las instancias
7.0. Conceptos previos
El agente ssh, es un programa auxiliar que realiza un seguimiento de las claves de identidad del usuario y sus contraseñas. Permite usar las claves para iniciar sesión en otros servidores sin que el usuario escriba una contraseña o frase de contraseña. Esto implementa una forma de inicio de sesión único.
7.1. Iniciar ssh-agent
Normalmente no se inicia automáticamente al inciar el servidor por lo que tenemos que ejecutarlo manualmente
ssh-agent
Salida:
SSH_AUTH_SOCK=/tmp/ssh-wMUFa5ft1Ae2/agent.13399; export SSH_AUTH_SOCK;
SSH_AGENT_PID=13400; export SSH_AGENT_PID;
echo Agent pid 13400;
Verificamos el valor de la variable que esté configurada
debian@dulcinea:~$ echo $SSH_AUTH_SOCK
/tmp/ssh-P9bFFkcDoMSo/agent.13396
7.2. Agregar las claves y comprobar funcionamiento
Agregamos las claves que tenemos en el fichero .ssh, si no le indicamos ruta agregará todas las que se encuentren dentro de .ssh
ssh-add
debian@dulcinea:~$ ssh-add
Identity added: /home/debian/.ssh/id_rsa (celiagm@debian)
Otras opciones de utilidad
# Listar las claves privadas
ssh-add -l
# Listar las claves públicas
ssh-add -L
# Eliminar las claves utilizadas por el agente
ssh-add -D
Ahora ya podemos entrar directamente a Sancho y a Quijote sin especificar la clave
SANCHO:
debian@dulcinea:~$ ssh ubuntu@10.0.1.11
Welcome to Ubuntu 20.04.1 LTS (GNU/Linux 5.4.0-48-generic x86_64)
* Documentation: https://help.ubuntu.com
* Management: https://landscape.canonical.com
* Support: https://ubuntu.com/advantage
System information as of Mon Nov 23 19:45:13 UTC 2020
System load: 0.01 Processes: 103
Usage of /: 13.1% of 9.52GB Users logged in: 2
Memory usage: 40% IPv4 address for ens3: 10.0.1.11
Swap usage: 0%
1 update can be installed immediately.
0 of these updates are security updates.
To see these additional updates run: apt list --upgradable
The list of available updates is more than a week old.
To check for new updates run: sudo apt update
Failed to connect to https://changelogs.ubuntu.com/meta-release-lts. Check your Internet connection or proxy settings
Last login: Mon Nov 23 15:59:15 2020 from 10.0.1.6
ubuntu@sancho:~$
CENTOS:
debian@dulcinea:~$ ssh centos@10.0.1.13
Last login: Mon Nov 23 15:59:55 2020 from host-10-0-1-6.openstacklocal
[centos@quijote ~]$
8. Creación del usuario profesor en todas las instancias. Usuario que puede utilizar sudo sin contraseña.
- Dulcinea
Creamos el usuario profesor y lo añadimos al grupo sudo:
adduser profesor
adduser profesor sudo
Editamos el fichero ‘sudoers’ e indicamos que el usuario no precise de contraseña al usar sudo
nano /etc/sudoers
profesor ALL=(ALL) NOPASSWD:ALL
- Sancho (Ponemos la misma configuración en sudoers)
useradd profesor
usermod profesor -g sudo
passwd profesor
nano /etc/sudoers
- Quijote
adduser profesor
passwd profesor
usermod -aG wheel profesor
9. Copia de las claves públicas de todos los profesores en las instancias para que puedan acceder con el usuario profesor
Para ello he copiado las claves públicas al fichero authorized_keys del usuario profesor.
10. Realiza una actualización completa de todos los servidores
Dulcinea(Debian 10)
Repositorios de Dulcinea
deb http://deb.debian.org/debian/ buster main
#deb-src http://deb.debian.org/debian/ buster main
deb http://deb.debian.org/debian/ buster-updates main
#deb-src http://deb.debian.org/debian/ buster-updates main
deb http://security.debian.org/ buster/updates main
#deb-src http://security.debian.org/debian-security buster/updates main
Actualizamos
apt update
apt list --upgradable
apt upgrade
Sancho (Ubuntu 20)
Debemos asegurarnos que tenemos resolución de nombres
Fichero /etc/resolv
nameserver 192.168.202.2
Actualizamos
apt update
apt upgrade
Quijote (Centos7)
Los repositorios de centos se ubican en :
[centos@quijote ~]$ ls -l /etc/yum.repos.d/
total 36
-rw-r--r--. 1 root root 1664 Apr 7 2020 CentOS-Base.repo
-rw-r--r--. 1 root root 1309 Apr 7 2020 CentOS-CR.repo
-rw-r--r--. 1 root root 649 Apr 7 2020 CentOS-Debuginfo.repo
-rw-r--r--. 1 root root 314 Apr 7 2020 CentOS-fasttrack.repo
-rw-r--r--. 1 root root 630 Apr 7 2020 CentOS-Media.repo
-rw-r--r--. 1 root root 1331 Apr 7 2020 CentOS-Sources.repo
-rw-r--r--. 1 root root 7577 Apr 7 2020 CentOS-Vault.repo
-rw-r--r--. 1 root root 616 Apr 7 2020 CentOS-x86_64-kernel.repo
Actualizamos
yum update
12. Hasta que no esté configurado el servidor DNS, incluye resolución estática en las tres instancias tanto usando nombre completo como hostname
nano /etc/hosts
Dulcinea
127.0.1.1 dulcinea.celia.gonzalonazareno.org dulcinea
127.0.0.1 localhost
10.0.1.13 quijote.celia.gonzalonazareno.org quijote
10.0.1.11 sancho.celia.gonzalonazareno.org sancho
# The following lines are desirable for IPv6 capable hosts
::1 ip6-localhost ip6-loopback
fe00::0 ip6-localnet
ff00::0 ip6-mcastprefix
ff02::1 ip6-allnodes
ff02::2 ip6-allrouters
ff02::3 ip6-allhosts
Sancho
127.0.0.1 localhost
127.0.1.1 sancho.celia.gonzalonazareno.org sancho
10.0.1.6 dulcinea.celia.gonzalonazareno.org dulcinea
10.0.1.13 quijote.celia.gonzalonazareno.org quijote
# The following lines are desirable for IPv6 capable hosts
::1 ip6-localhost ip6-loopback
fe00::0 ip6-localnet
ff00::0 ip6-mcastprefix
ff02::1 ip6-allnodes
ff02::2 ip6-allrouters
ff02::3 ip6-allhosts
Quijote
127.0.0.1 localhost localhost.localdomain localhost4 localhost4.localdomain4
::1 localhost localhost.localdomain localhost6 localhost6.localdomain6
127.0.0.1 quijote.celia.gonzalonazareno.org quijote
10.0.1.6 dulcinea.celia.gonzalonazareno.org dulcinea
10.0.1.11 sancho.celia.gonzalonazareno.org sancho
13. Asegúrate que el servidor tiene sincronizado su reloj utilizando un servidor NTP externo
Dulcinea
Listamos las zonas
timedatectl list-timezones
Cambiamos la zona
timedatectl set-timezone Europe/Madrid
Comprobamos la hora
root@dulcinea:/home/debian# date
Tue 24 Nov 2020 01:42:16 PM CET
Se sigue el mismo procedimiento con Sancho y Quijote.
Sancho
root@sancho:/home/ubuntu# timedatectl set-timezone Europe/Madrid
root@sancho:/home/ubuntu# date
Tue Nov 24 13:46:08 CET 2020
Quijote
[root@quijote centos]# timedatectl set-timezone Europe/Madrid
[root@quijote centos]# date
Tue Nov 24 13:46:49 CET 2020
-> Continua el proyecto en: Actualización de Centos7 a Centos8